
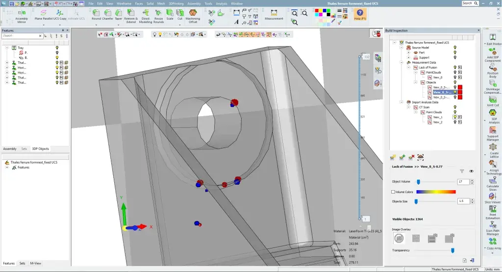
업계 최초: CT 스캔 결과와 검증된 상관관계
재료와 프로세스 과학자 및 엔지니어 팀은 CT 스캔 결과와 높은 수준의 상관관계를 보여주는 알고리즘을 개발하여 사고의 자동화된 제작 후 감지를 가능하게 합니다. 연구에 따르면 DMP 검사 분석 결과와 200μm를 초과하는 결함에 대한 CT 스캔 데이터에서 발견한 융합 부족(LoF)과의 100% 상관관계가 LaserForm Ti Gr23(A)와 Maraging Steel(A)로 DMP 320 금속 3D 프린터에서 프린트된 대표적인 다양한 테스트 부품에서 확인되었습니다.